dynalite design

Dynalite Design Support Resources

philips dynalite

Design made easy


The Genlyte Solutions connected design team is here to support the design of lighting controls projects, large and small. A variety of tools are available to support our trained partners in independent project design at any pace and level.

 

Below, you’ll find materials to support in take-offs, device layouts, single-line drawings and submittals so you can quickly design Signify Dynalite systems that comply with unique project needs.

Design support resources

Dynalite Blue Beam Toolbox

For support with take-offs and device layout creation, download the Bluebeam toolkit. In the count versions, there are custom legends that include the 12NC and a brief product description. When you complete your takeoff, simply add the legend block from the toolbox to your drawing and it will auto-populate your entire bill of materials. 

Dynalite Product CAD Blocks

For support in creating or modifying controls drawings, download the product CAD blocks. Drawings include controllers, user interfaces, sensors and other devices. Start from scratch or add to an existing drawing.

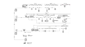
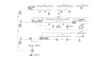
Dynalite One-line CAD Blocks and Examples

For support with typical network layouts and networking information, download the typical Dynalite diagram network architectures one-line CAD blocks. This file also includes select device wiring details.

Typical Application Diagrams

A variety of typical designs for specific applications.

Load Schedule Template

Additional design tools and templates, including fillable panel load schedule templates and a Division 26 specification boilerplate template.

get in touch

Get in touch

We'd love to hear from you.