conception dynalite

Ressources de support de conception Dynalite

philips dynalite

Conception facilitée


L’équipe de conception connectée Genlyte Solutions est là pour soutenir la conception des projets de commandes d’éclairage, grands et petits. Une variété d’outils est disponible pour soutenir nos partenaires formés dans la conception de projets indépendants à tout rythme et niveau.

 

Ci-dessous, vous trouverez des matériaux à l’appui des lancements, des aménagements d’appareils, des schémas simplifiés et des demandes afin que vous puissiez rapidement concevoir des systèmes Signify Dynalite conformes aux besoins uniques du projet.

Ressources de support de conception

Boîte à outils Bluebeam Dynalite

Pour l’assistance en matière de lancements et création d’aménagements d’appareils, téléchargez la boîte à outils Bluebeam.

Blocs DAO produit Dynalite

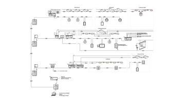
Pour obtenir de l’aide dans la création ou la modification des schémas des commandes, téléchargez les blocs DAO du produit. Les schémas incluent des contrôleurs, des interfaces utilisateur, des capteurs et d’autres appareils. Commencez à partir de zéro ou ajoutez à un schéma existant.

Blocs et exemples de DAO simplifiés Dynalite

Pour une assistance concernant les aménagements typiques du réseau et les informations de réseautage, téléchargez les blocs DAO simplifiés d’architectures réseaux de schéma Dynalite types. Ce fichier inclut également les détails de câblage de certains appareils.

Diagrammes d’application types

Une variété de conceptions types pour des applications spécifiques.

Charger le modèle de planification

Modèles et outils de conception supplémentaires, y compris des modèles de planification de charge de panneau remplissables.

prenez contact

Prenez contact

Nous serions ravis d’avoir de vos nouvelles.